| 中文|

开云在线登录连续中标多项重大工程项目 中标金额4.29亿元

2021-05-25

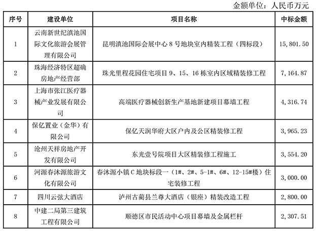
近日,公司连续中标多项重大工程项目,中标金额总计4.29亿元。中标的重大工程项目主要包括昆明滇池国际会展中心 8 号地块室内精装工程(四标段)、高端医疗器械创新生产基地新建项目幕墙工程等共8个项目。

连续的重大工程中标将为开云在线登录全年的业绩增长奠定坚实的基础。此外,今年一季度开云在线登录取得业绩开门红,实现营收10.27亿元,同比增长83.60%;实现归母净利润2704.12万元,同比增长62.72%,延续去年以来的增长态势。


上一篇:优质履约 开云在线登录第三次中标中山大学深圳校区项目

下一篇:深耕工程检测领域 中核检测为建筑质量安全保驾护航